您好!今天是 中国中小企业青海网全新改版 服务电话:0971-6164238 设为首页 | 加入收藏 |  
政务中心 新闻中心 商务频道 中国中小企业青海网 创业辅导 人才招聘 会员服务
政务中心 新闻中心 商务频道 创业辅导 人才招聘 会员服务
今日天气: 站内搜索:    
   当前位置: 当前位置:青海省中小企业信息网 >> 政务中心 >> 重要通知 >> 正文
 
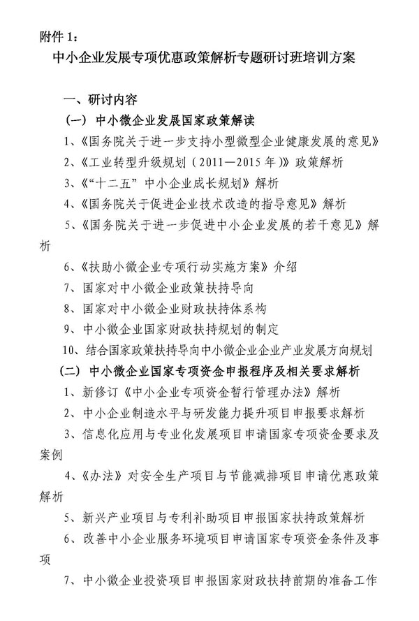
关于举办第三期“中小企业发展国家专项优惠政策解析专题研讨班”的通知
【字体: 点击数:  发布日期:2014年02月17日 双击滚屏

点此在新窗口浏览图片

点此在新窗口浏览图片

点此在新窗口浏览图片

点此在新窗口浏览图片

点此在新窗口浏览图片 中小企业发展国家优惠政策解析专题研讨班报名表

 
  打印此文 关闭窗口
来源:本站原创 责任编辑:
上一篇:关于印发《青海省中小企业发展专项资金项目竣工验收办法》的通知
下一篇:关于举办2013-2014年度中小企业经营管理领军人才高级研修班的通知
点击排行
[青海新闻]西宁今年重点培育500家中小微企业
[青海新闻]2013西宁城市发展投资洽谈会在西宁城南
[青海新闻]西宁市上半年经济发展及工作亮点纷呈
[青海新闻]2014中国·青海绿色发展投资贸易洽谈会
[青海新闻]2013中国(青海)藏毯国际展览会落幕 交易
[经济动态]青海省设立中小微企业续贷周转资金池 创
[青海新闻]我省出台加强个体工商户党的建设工作的
[青海新闻]青海品牌商品南京推介会第一次签约30个
[经济动态]省内银行业金融机构为企业复工复产发放
[青海新闻]青海省举办产能消化与产业结构调整座谈
[时政要闻]青海省人民政府通告
[青海新闻]实施创新驱动发展战略 着力推动青海绿色
[经济动态]青海省工信厅协调省内金融机构 持续加大
[青海新闻]第十届“西北五省(区)花儿演唱会”在
最新更新
[青企快讯]海东市全力以赴复工复产
[时政要闻]青海省人民政府通告
[青海新闻]“舌尖上的青海”重新点燃街巷—走进企
[时政要闻]西宁市“抓实落细”复工复产稳就业
[时政要闻]青海省省属企业市场化选聘经营管理人才
[经济动态]省内银行业金融机构为企业复工复产发放
[经济动态]青海省设立中小微企业续贷周转资金池 创
[经济动态]青海省工信厅协调省内金融机构 持续加大
[青海新闻]青海开展省属企业市场化选聘经营管理人
[青海新闻]让电照亮牧民致富路——走进企业复工复
[财经新闻]青藏地区首个海关特殊监管区西宁综合保
[青企快讯]从这个春天出发——走进企业复工复产第
[时政要闻]鼓励发展平台经济 支持“青货出青” 推
[青海新闻]王黎明在金融机构调研时强调
关于我们 | 网站简介 | 网站声明 | 建站服务 | 联系我们 | 广告服务
网警110 12321垃圾信息中心举报中心 不良信息举报中心 指导单位:中华人民共和国工业和信息化部中小企业司
主管单位:青海省经济和信息化委员会中小企业发展局
承办单位:西宁市企业技术创新服务中心
青ICP备15000789号
中国中小企业青海信息网
©2008 www.smeqh.gov.cn